Электронные самоделки
вернуться

Кашкаров Андрей Петрович

Шрифт:

Кроме того, рекомендованную на рис. 3.7 электронную схему можно с успехом применить как составную часть других радиолюбительских конструкций, описанных в этой книге, в качестве высокочувствительного акустического узла.

3.5.1. О деталях

Самым дорогим элементом в предлагаемой конструкции является микросхема DA1. Ее можно заменить близким по электрическим характеристикам ОУ TL072 или TL082. У них идентичное расположение выводов. Вторым по значимости в устройстве является пассивный электретный микрофон ВМ1. В отличие от активного микрофона, пассивный микрофон не имеет внутреннего усилителя и отдельного питания. Микрофон СZN-15E широко распространен в продаже и телефонных аппаратах различных марок и стоит недорого. Вместо него с не меньшим успехом можно применить отечественные электретные микрофоны МКЭ-332, МКЭ-333, МКЭ387, МКЭ-389. Оксидный конденсатор С2, например, типа К50-24 или К50-29 сглаживает пульсации напряжения источника питания. Остальные оксидные конденсаторы могут быть К50-29, К50-35. В качестве С9 надо использовать конденсатор с малым током утечки, например, К50-35, К53-1, К53-10 или аналогичные им.

Неполярные конденсаторы типа К10-17, КМ6 или аналогичные. Все постоянные резисторы типа МЛТ-0,125, МЛТ-0,25, МF-25 или аналогичные.

Конденсатор С9 своей емкостью определяет время задержки выключения оконечного узла.

Оконечный (исполнительный) узел подбирается таким, чтобы он реагировал на положительный фронт импульса в точке А. Примеров таких узлов в этой книге рассмотрено много.

Налаживание устройства заключается в подборе уровня чувствительности ОУ (корректировкой сопротивления резистора R7). Для этого во время настройки этот резистор лучше заменить подстроечным, например, СП3-29В — с линейной характеристикой изменения сопротивления, а затем, когда оптимальный уровень будет установлен, выпаять резистор из схемы, замерить омметром его сопротивление и установить вместо него постоянный соответствующего сопротивления.

Источник питания для устройства с понижающим трансформатором, стабилизированный. Напряжение для питания схемы в диапазоне 5–8 В.

3.5.2. Альтернативное устройство усилителя слабых сигналов

Аналогичным по функциональности является устройство акустического датчика, электрическая схема которого представлена на рис. 3.8.

На рис. 3.8 представлено устройство усилителя слабых сигналов. Устройство реализовано на двух однотипных кремниевых транзисторах n-p-n проводимости, обладающих высоким коэффициентом усиления (80—100 по току). При звуковом воздействии на микрофон ВМ1 переменный сигнал поступает в базу транзистора VT1 и усиливается им. С коллектора транзистора VT2 снимается выходной сигнал, управляющий периферийными или исполнительными устройствами отрицательным фронтом.

Оксидный конденсатор С1 сглаживает пульсации напряжения источника питания. Резистор обратной связи R4 предохраняет усилитель слабых сигналов от самовозбуждения.

Выходной ток транзистора VT2 позволяет управлять маломощным электромагнитным реле с рабочим напряжением 5 В и током срабатывания 15…20 мА.

Расширенная схема акустического датчика показана на рис. 3.9. В отличие от предыдущей схемы она отличается дополнительными возможностями регулировки усиления и инверсии выходного сигнала.

3.5.3. Расширенная схема акустического датчика

Регулировка усиления слабых сигналов с микрофона ВМ1 осуществляется переменным резистором R6 (см. рис. 3.9). Чем меньше сопротивление данного резистора, тем больше усиление транзисторного каскада на транзисторе VT1. При длительной практике эксплуатации рекомендуемого узла удалось установить, что при сопротивлении резистора R6 равным нулю возможно самовозбуждение каскада. Чтобы его избежать, последовательно с R6 включают еще один ограничительный резистор сопротивлением 100–200 Ом.

На схеме показаны два выхода, с которых снимается управляющий сигнал для последующих схем и оконечных электронных узлов. С точки «ВЫХОД 1» снимают управляющий сигнал с отрицательным фронтом (который появляется при звуковом воздействии на микрофон ВМ1). С точки «ВЫ1ХОД 2» соответственно инверсный сигнал (с положительным фронтом).

Благодаря применению в качестве оконечного токового усилителя полевого транзистора КП501А (VT2) устройство снижает потребление тока (относительно предыдущей схемы), а также имеет возможность управления более мощной нагрузкой, например, исполнительным реле с током включения до 200 мА. Этот транзистор можно заменить на КП501 с любым буквенным индексом, а также на более мощный полевой транзистор соответствующей конфигурации.

Эти простые конструкции в налаживании не нуждаются. Все они испытаны при питании от одного и того же стабилизированного источника с напряжением 6 В. Потребляемый ток конструкции (без учета тока потребления реле) не превышает 15 мА.

Все элементы конструкций, о которых не сказано особо, надлежит использовать тех же типов, которые описаны для схемы на рис. 3.7.

3.6. Эффективные микрофонные датчики-усилители

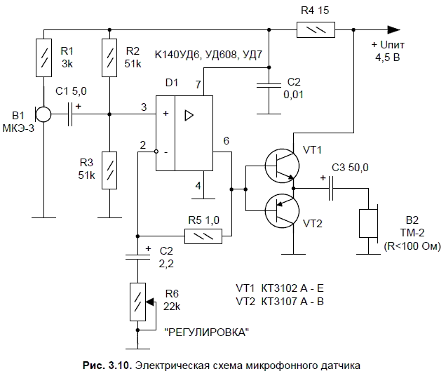
Людям со слабым слухом будут полезны две электрические схемы, рассматриваемые далее. Если у вас есть родные или просто знакомые люди, которые в силу обстоятельств плохо слышат, помогите им, собрав одно из предлагаемых устройств. Схемы чувствительных усилителей слабых звуковых сигналов мне приходилось встречать в публикациях, кроме того, отечественная промышленность выпускает эффективные слуховые аппараты для инвалидов, однако стоимость их достаточно высока. Схемы, показанные на рис. 3.10 и рис. 3.11, имеют низкую себестоимость элементов. Они не требуют настройки, просты и надежны в эксплуатации и весьма доступны для повторения даже начинающим радиолюбителям.

3.6.1. Особенности и принцип работы устройства

Рассмотрим устройство, показанное на рис. 3.10.

Ток, потребляемый схемой от источника питания в рабочем режиме, при использовании указанных на схеме номиналов элементов — 10 мА. Выходной каскад на комплементарной паре транзисторов обеспечивает большой коэффициент усиления по току. Устройство сохраняет работоспособность при понижении напряжения питания до 3 В и может практически эксплуатироваться в таком режиме минимального питания с двумя пальчиковыми батарейками. Тогда ток, потребляемый схемой, еще более сократится, а резистор R4 следует вовсе исключить из схемы. Верхний предел напряжения питания, при котором усилитель работает без перегрузок +12 В, в этом случае сопротивление резистора R4 следует увеличить до 330–360 Ом.

  • Читать дальше
  • 1
  • ...
  • 26
  • 27
  • 28
  • 29
  • 30
  • 31
  • 32
  • 33
  • 34
  • 35
  • 36
  • ...

Private-Bookers - русскоязычная библиотека для чтения онлайн. Здесь удобно открывать книги с телефона и ПК, возвращаться к сохраненной странице и держать любимые произведения под рукой. Материалы добавляются пользователями; если считаете, что ваши права нарушены, воспользуйтесь формой обратной связи.

Полезные ссылки

  • Моя полка

Контакты

  • help@private-bookers.win