Электронные самоделки
вернуться

Кашкаров Андрей Петрович

Шрифт:

3.7.1. Особенности устройства

Выходное напряжение для управления устройствами нагрузки (исполнительными элементами и последующими электронными узлами) можно снимать также, используя +UП и Uвых. Тогда в спокойном состоянии датчика напряжение на выходе узла будет стремиться к нулю, а при механическом воздействии принимать значения, близкие по напряжению к напряжению источника питания (12 В). Метод подключения выходных контактов выбирается самостоятельно при каждом конкретном случае. Если в дополнительных исполнительных узлах необходимости нет, то резистор R10 в цепи коллектора транзистора VT1 заменяют на электромагнитное реле на напряжение 8—12 В с током срабатывания не более 100 мА. При токе срабатывания реле более 100 мА, учитывая возможно длительный характер работы реле во включенном состоянии, потребуется заменить транзистор VT1, выполняющий роль усилителя тока, более мощным, например, любым из серии КТ815.

При незначительном сотрясении датчика (ферритового сердечника) вблизи катушки L1 в ней кратковременно создается ЭДС электромагнитной индукции и возникает ток и напряжение в несколько десятков микровольт. Скачок напряжения (импульс) беспрепятственно пропускает оксидный конденсатор С1 и через ограничительный резистор R2 он попадает на вход компаратора DA1.

Компенсационные цепочки в разных плечах компаратора (состоящие из элементов VD1, R5, R6 и VD4, R12) настроены таким образом, что даже такого минимального сигнала, вносящего дисбаланс напряжения на входах микросхемы, оказывается достаточно для срабатывания внутренней схемы сравнения напряжений и появления на выходе компаратора высокого уровня. Напряжение высокого уровня на выводе 7 DA1 включает светодиод HL1, сигнализирующий о воздействии на датчик, проходит через ограничительный резистор R8, детектируется диодом VD3 и через ограничительный резистор R9 поступает в базу транзистора VT1. В момент появления напряжения на выводе 7 микросхемы DA1 заряжается оксидный конденсатор С4. Он включен в схему для того, чтобы обеспечить плавную задержку выключения узла (на 2–3 сек), иначе включение нагрузки будет напоминать дребезг контактов и носить хаотичный характер. Благодаря наличию оксидного конденсатора С4 транзистор VT1, открывшись от импульса напряжения, закроется только через 2–3 сек после окончания управляющего импульса. Если емкость данного конденсатора увеличить до 50 мкФ, задержка выключения узла может составить единицы минут, что может оказаться полезным при определенных задачах, стоящих перед радиолюбителем-конструктором; например, такая задержка будет уместна, если реле, включенное вместо резистора R10, в свою очередь будет включать охранную сирену.

Поступившее в базу транзистора VT1 напряжение высокого уровня открывает его и изменяет состояние выхода узла: между положительным выводом источника питания и контактом Uвых теперь присутствует напряжение источника питания, а между общим проводом и точкой Uвых соответственно напряжение равно нулю.

В налаживании узел не нуждается. Выпрямительный диод VD2 и ограничительный резистор R7 защищают микросхему от перенапряжения источника питания и обратного случайного включения Uпит. Оксидный конденсатор С3 сглаживает пульсации напряжения. При заведомо исправном и стабилизированном источнике питания, а также при питании данного электронного узла от батарей (аккумуляторов) элементы С3, R7, VD2 можно из схемы исключить, т. к. устройство работоспособно в диапазоне напряжения питания +7…+16 В. Ток потребления в режиме покоя не превышает 5 мА. Однако при использовании устройства в автомобиле и в сочетании с нестабилизированными источниками питания, данные элементы выполняют защитную роль и позволяют применять устройство как элемент охраны — датчик сотрясения (удара) в автомобилях.

3.7.2. Монтаж элементов устройства

Элементы устройства компактно монтируются в пластмассовом корпусе и жестко прикрепляются к контролируемой поверхности. В этом может способствовать моментальный клей или липучка.

Возможности использования рекомендуемого датчика практически не ограничены. Он может являться прототипом датчика удара в автомобилях, работать в составе охранной сигнализации — тогда корпус датчика закрепляют на косяке (дверной коробке) или двери охраняемого помещения и в других аналогичных случаях, когда требуется простой, чувствительный и надежный узел контроля сотрясений и ударов.

3.7.3. О деталях

Кажущаяся сложность в изготовлении датчика и катушки L1 не более чем миф. Практика испытаний устройства показала, что даже при удалении феррита от каркаса L1 на расстоянии до 5 мм датчик уверенно срабатывает от сотрясения и качения феррита вблизи катушки. Это достигается высокой чувствительностью компаратора на микросхеме LM358N. Кроме указанной на схеме микросхемы можно применить ее полные аналоги LM358, C358C, НА17358, а также полные аналоги этого популярного компаратора, выпускающиеся другими фирмами. Отечественные микросхемы аналоги компаратора К1401УД5А — К1401УД5Б, К544УД8А — К544УД8Б, КР1040УД1А, КФ1053УД2(А).

При применении микросхемы К544УД8А — К544УД8Б чувствительность узла несколько понизится и придется изменить при подключении выводы микросхемы. Кроме того, в качестве феррита (прямоугольной формы) можно использовать обыкновенный кусочек магнита.

Транзистор VT1 — любой из серии КТ503 или аналогичный. Выпрямительный диод VD2 заменяют на КД213, КД105, Д202 или аналогичные по электрическим характеристикам с любым буквенным индексом. Остальные диоды типа КД521, КД522, Д311, Д220 с любым буквенным индексом. Переменный резистор R1 типа СПО-1, СП3-30В, СП3-12В или подстроечный типа СП5-28В, СП3-1ВБ (оба многооборотные). Главное — при выборе типа этих резисторов в том, чтобы они имели линейную характеристику изменения сопротивления. При необходимости достижения узлом максимальной и нерегулируемой чувствительности данный резистор из схемы просто исключают, а средний вывод, показанный на схеме, соединяют с верхним (по схеме) выводом катушки L1. Ограничительный резистор R7 типа МЛТ-0,5. Все остальные постоянные резисторы типа МЛТ-0,25. Оксидные конденсаторы фирмы Hitano, ESP, их аналоги, или отечественные типа К50-29, К50-35.

Индикаторный светодиод типа L63SRC, КИПД14А, КИПД-36, L1503SRC–C, КИПД41Б1-М или другие аналогичные с током до 10 мА.

В случае замены резистора R10 на слаботочное электромагнитное реле, рекомендации к выбору последнего такие: FRS1 °C-03, TRU-12VDC-SB-SL, TTI TRD-9VDC-FB-CL, Relpol RM85-2011-35-1012, РЭС-22 (исполнение РФ.4.523.023-01) или аналогичное. При выборе реле следует учитывать ток и напряжение коммутации. Все указанные здесь типы реле коммутируют ток до 3 А при напряжении до 250 В.

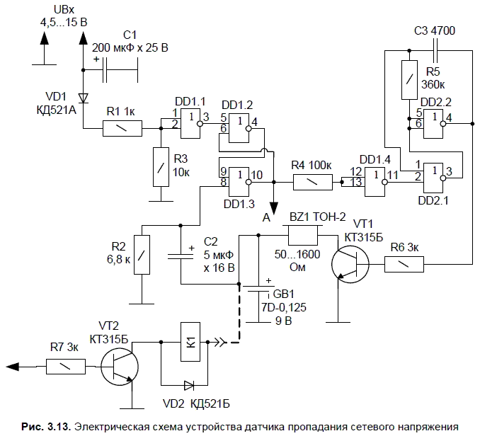
3.8. Датчик пропадания сетевого напряжения со звуковой индикацией состояния

Рассмотрим простое в построении устройство датчика отключения электроэнергии со звуковым сигнализатором состояния, электрическая схема которого представлена на рис. 3.13.

Устройство предназначено для сигнализирования отсутствия (исчезновения) сетевого питания 220 В. Устройство актуально для сельской местности, где напряжение в осветительной сети иногда пропадает из-за природных условий (гроза, замыкание воздушной проводки, критические нагрузки электросети), но будет полезна и широкому кругу радиолюбителей, независимо от региона проживания. Данное устройство можно дополнить ключевым каскадом с исполнительным реле К1, тогда схема будет не только сигнализировать, но и включать контактами реле аварийное питание. В таком варианте элементы DD1.4, DD2.1, DD2.2 удаляются.

  • Читать дальше
  • 1
  • ...
  • 28
  • 29
  • 30
  • 31
  • 32
  • 33
  • 34
  • 35
  • 36
  • 37
  • 38
  • ...

Private-Bookers - русскоязычная библиотека для чтения онлайн. Здесь удобно открывать книги с телефона и ПК, возвращаться к сохраненной странице и держать любимые произведения под рукой. Материалы добавляются пользователями; если считаете, что ваши права нарушены, воспользуйтесь формой обратной связи.

Полезные ссылки

  • Моя полка

Контакты

  • help@private-bookers.win