Электронные самоделки
вернуться

Кашкаров Андрей Петрович

Шрифт:

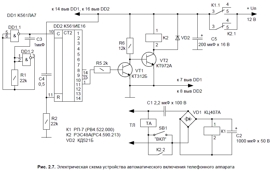
Электрическая схема устройства представлена на рис. 2.7.

Принцип работы рекомендуемого электронного устройства состоит в следующем.

При вызове абонента с телефонной станции после небольшой задержки времени (телефон пропускает 1…2 звонка) устройство автоматически подключает в линию микрофонный усилитель и усилитель ЗЧ, встроенные в ТА Sanyo. Задержка для пропуска 1…2 звонков-вызовов необходима, чтобы человек услышал сигнал вызова, если он все-таки не находится рядом с ТА. Эта задержка реализована естественным способом, благодаря применению в устройстве поляризованного электромагнитного реле РП-7 (включенного, как обычное) и оксидного конденсатора большой емкости С2, включенного параллельно катушке реле. Для заряда оксидного конденсатора С2 требуется время, которым и обусловлено задержка включения реле К1. Устройство подключено к ТЛ постоянно, но пока вызовов-звонков с ТЛ нет, конденсатор С1 не пропускает постоянную составляющую напряжения и диодный мост VD1 практически обесточен.

Эта часть схемы с элементами К1, С1, С2, VD1, ТА гальванически не связана с остальной частью схемы устройства, что исключает любое воздействие на линию связи. Реле К1 имеет одну группу контактов, она необходима для первоначального подключения источника питания к элементам устройства. Благодаря такому решению удалось сделать устройство очень экономичным, ведь элементы, составляющие его, потребляют энергию от источника питания только во время телефонных звонков, а затем (после небольшой задержки) источник питания автоматически отключается. На электрической схеме (см. рис. 2.7) источник питания с выходным напряжением 12 В (он на рисунке не показан) постоянно включен в сеть 220 В, а коммутируется только напряжение, поступающее на элементы устройства. Можно сделать (без принципиальных изменений) и наоборот, чтобы контакты К1.1 и К2.1 подключали источник питания к сети 220 В, а его выход был бы постоянно соединен с остальными элементами схемы.

Итак, после пропуска 1…2 звонков от ТЛ включается реле К1. При этом запускается реле времени на микросхемах DD1, DD2. Контакты реле К2.1 блокируют контакты К1.1 и подключают источник питания с выходным стабилизированным напряжением 12 В. Благодаря реле времени на цифровых микросхемах, обеспечивается питание всего электронного узла в течение 1 мин.

Реле времени содержит мультивибратор на элементах DD1.1, DD1.2, двоичный счетчик DD2, инвертор на транзисторе VT1 и усилитель тока на транзисторе VT2, а также обмотку реле К2. Диод VD2 гасит импульсы обратного тока при включении/выключении реле, устраняя дребезг его контактов.

Мультивибратор вырабатывает тактовые импульсы прямоугольной формы, которые с выхода микросхемы DD1.1 поступают на вход счетчика DD2 и управляют его работой. Изменяя значения элементов (соответственно сопротивление и емкость), R1 и С3 получают различную выдержку времени (задержку выключения узла). Изменяя эти параметры, радиолюбитель тем самым изменяет частоту следования импульсов мультивибратора, которая имеет естественное отклонение (в небольших пределах) из-за влияния на элементы обозначенной RC-цепи внешней температуры. Много эффективнее изменять подключение ограничивающего резистора R5 к соответствующему выводу микросхемы DD2 — выходу счетчика. Так, с указанными на схеме значениями элементов задержка выключения реле составит 60 сек, а при подключении R5 к выводу 15 DD2 задержка времени уменьшится вдвое и составит уже только 30 сек. Чем больший разряд счетчика используется, тем больше будет задержка выключения ТА. В данной схеме можно увеличить выдержку времени до 8 мин, подключив R5 к соответствующему выводу DD2.

В устройстве в качестве счетчика DD2 применена популярная микросхема — 14-разрядный счетчик пульсаций К561ИЕ16. Счетчик сбрасывает все выходные сигналы в «нуль» при напряжении высокого уровня на входе сброса R (вывод 11 DD2). Благодаря цепочке С4Я2 это происходит при каждом включении источника питания.

По функциональным особенностям микросхемы-счетчика К561ИЕ16 сигнал высокого уровня поочередно появляется на ее выходах. До того, как высокий уровень появится на выводе 11 DD2, там будет присутствовать низкий уровень. При этом транзистор VT1 находится в закрытом состоянии, соответственно транзистор VT2 — открыт, реле К2 включено и телефонный аппарат (ТА) подключен к телефонной линии (ТЛ).

Контакты реле К2.2 в ТА подключены параллельно контактам кнопки Speaker ТА Sanyo гибким проводом МГТФ-0,8 через любой разъем, например, РП10-5. На схеме данное подключение показано условно. Чтобы длительность разговора была продолжена, параллельно контактам реле К2.2 в схеме введен переключатель SB1 — для режима ручного управления разговором. По окончании разговора контакты SB1 должны быть разомкнуты. Этот переключатель можно при необходимости и не ставить.

В других ТА подключение может производиться параллельно к контактам геркона (если ТА с герконом и соответственно магнитом на телефонной трубке) или рычажного переключателя, на который ложится телефонная трубка.

Когда счетчик DD2 сосчитает необходимое количество импульсов от мультивибратора и на выводе 1 появится высокий уровень напряжения, транзистор VT1 откроется, VT2, соответственно, закроется и обесточит реле К2. В свою очередь это приведет к размыканию контактов К2.1 и, соответственно, К2.2 — ТА отключится от телефонной линии. Теперь устройство готово к приему новых звонков.

2.6.2. О деталях

В устройстве применены простые и доступные элементы. Микросхему DD1 К561ЛА7 можно заменить в данном случае на микросхему К561ЛЕ5, микросхему К561ИЕ16 — зарубежным аналогом CD4020В.

Все постоянные резисторы типа МЛТ-0,25 или аналогичные. Неполярные конденсаторы типа КД1, КМ6, К10, КМ5, КТ4-23 или аналогичные. Оксидные конденсаторы К50-29, К50-35 или зарубежные типа SME, Tesla или аналогичные. Диодный мост VD1 — любой из типового ряда КЦ402, КЦ405, КЦ407. Диод VD2 — КД522, КД521, Д220 с любым буквенным индексом.

Транзистор VT1 маломощный типа КТ503, КТ312, КТ315 с индексами А, Б. Транзистор VT2 типа КТ601—КТ605, КТ608, КТ815, КТ817, КТ940 с любым буквенным индексом или аналогичный.

  • Читать дальше
  • 1
  • ...
  • 17
  • 18
  • 19
  • 20
  • 21
  • 22
  • 23
  • 24
  • 25
  • 26
  • 27
  • ...

Private-Bookers - русскоязычная библиотека для чтения онлайн. Здесь удобно открывать книги с телефона и ПК, возвращаться к сохраненной странице и держать любимые произведения под рукой. Материалы добавляются пользователями; если считаете, что ваши права нарушены, воспользуйтесь формой обратной связи.

Полезные ссылки

  • Моя полка

Контакты

  • help@private-bookers.win