Самоучитель UML
вернуться

Леоненков Александр

Шрифт:

7.2. Переходы

Переход как элемент языка UML был рассмотрен в главе 6. При построении диаграммы деятельности используются только нетриггерные переходы, т. е. такие, которые срабатывают сразу после завершения деятельности или выполнения соответствующего действия. Этот переход переводит деятельность в последующее состояние сразу, как только закончится действие в предыдущем состоянии. На диаграмме такой переход изображается сплошной линией со стрелкой.

Если из состояния действия выходит единственный переход, то он может быть никак не помечен. Если же таких переходов несколько, то сработать может только один из них. Именно в этом случае для каждого из таких переходов должно быть явно записано сторожевое условие в прямых скобках (см. главу 6). При этом для всех выходящих из некоторого состояния переходов должно выполняться требование истинности только одного из них. Подобный случай встречается тогда, когда последовательно выполняемая деятельность должна разделиться на альтернативные ветви в зависимости от значения некоторого промежуточного результата. Такая ситуация получила название ветвления, а для ее обозначения применяется специальный символ.

Графически ветвление на диаграмме деятельности обозначается небольшим ромбом, внутри которого нет никакого текста (рис. 7.3). В этот ромб может входить только одна стрелка от того состояния действия, после выполнения которого поток управления должен быть продолжен по одной из взаимно исключающих ветвей. Принято входящую стрелку присоединять к верхней или левой вершине символа ветвления. Выходящих стрелок может быть две или более, но для каждой из них явно указывается соответствующее сторожевое условие в форме булевского выражения.

В качестве примера рассмотрим фрагмент известного алгоритма нахождения корней квадратного уравнения. В общем случае после приведения уравнения второй степени к каноническому виду: а*х*х + Ь*х + с = 0 необходимо вычислить его дискриминант. Причем, в случае отрицательного дискриминанта уравнение не имеет решения на множестве действительных чисел, и дальнейшие вычисления должны быть прекращены. При неотрицательном дискриминанте уравнение имеет решение, корни которого могут быть получены на основе конкретной расчетной формулы. .

Графически фрагмент процедуры вычисления корней квадратного уравнения может быть представлен в виде диаграммы деятельности с тремя состояниями действия и ветвлением (рис. 7.3). Каждый из переходов, выходящих из состояния «Вычислить дискриминант», имеет сторожевое условие, определяющее единственную ветвь, по которой может быть продолжен процесс вычисления корней в зависимости от знака дискриминанта. Очевидно, что в случае его отрицательности, мы сразу попадаем в конечное состояние, тем самым завершая выполнение алгоритма в целом.

Примечание 58

Рис. 7.3. Фрагмент диаграммы деятельности для алгоритма нахождения корней квадратного уравнения

В рассмотренном примере, как видно из рис. 7.3, выполняемые действия соединяются в конечном состоянии. Однако это вовсе не является обязательным. Можно изобразить еще один символ ветвления, который будет иметь несколько входящих переходов и один выходящий.

В следующем примере (рис. 7.4) рассчитывается общая стоимость товаров, покупаемых по кредитной карточке в супермаркете. Если эта стоимость превышает $50, то выполняется аутентификация личности владельца карточки. В случае положительной проверки (карточка действительная) или если стоимость товаров не превышает $50, происходит снятие суммы со счета и оплата стоимости товаров. При отрицательном результате (карточка недействительная) оплаты не происходит, и товар остается у продавца.

Примечание 58

Строго говоря, первое из состояний рассматриваемого алгоритма следует считать состоянием под-деятельности, поскольку приведение квадратного уравнения к каноническому виду может потребовать нескольких элементарных действий (приведение подобных и перенос отдельных членов уравнения из правой его части в левую). Поэтому для данного состояния целесообразно добавить соответствующую пиктограмму (как на рис. 7.2).

Примечание 59

Рис. 7.4. Различные варианты ветвлений на диаграмме деятельности

Один из наиболее значимых недостатков обычных блок-схем или структурных схем алгоритмов связан с проблемой изображения параллельных ветвей отдельных вычислений. Поскольку распараллеливание вычислений существенно повышает общее быстродействие программных систем, необходимы графические примитивы для представления параллельных процессов. В языке UML для этой цели используется специальный символ для разделения и слияния параллельных вычислений или потоков управления. Таким символом является прямая черточка, аналогично обозначению перехода в формализме сетей Петри.

Примечание 59

Как видно из этого же рисунка, допускается использовать вместо сторожевого условия слово «иначе», указывающее на тот переход, который должен сработать в случае невыполнения сторожевого условия ветвления.

Как правило, такая черточка изображается отрезком горизонтальной линии, толщина которой несколько шире основных сплошных линий диаграммы деятельности. При этом разделение (concurrent fork) имеет один входящий переход и несколько выходящих (рис. 7.5, а). Слияние (concurrent join), наоборот, имеет несколько входящих переходов и один выходящий (рис. 7.5, б).

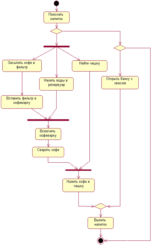
Для иллюстрации особенностей параллельных процессов выполнения действий рассмотрим ставший уже классическим пример с приготовлением напитка. Достоинство этого примера состоит в том, что он практически не требует никаких дополнительных пояснений в силу своей очевидности (рис. 7.6).

Рис. 7.5. Графическое изображение разделения и слияния параллельных потоков управления

Рис. 7.6. Диаграмма деятельности для примера с приготовлением напитка

Примечание 60

Таким образом, диаграмма деятельности есть не что иное, как специальный случай диаграммы состояний, в которой все или большинство состояний являются действиями или состояниями под-деятельности. А все или большинство переходов являются нетригтерными переходами, которые срабатывают по завершении действий или под-деятельностей в состояниях-источниках.

Примечание 60

Наличие параллельности проявляется в том, что мы можем заняться поисками чашки во время приготовления кофе. Впрочем, поскольку выбор конкретных напитков остается за читателем, разработка соответствующей диаграммы деятельности может быть предложена в качестве упражнения.

  • Читать дальше
  • 1
  • ...
  • 49
  • 50
  • 51
  • 52
  • 53
  • 54
  • 55
  • 56
  • 57
  • 58
  • 59
  • ...

Private-Bookers - русскоязычная библиотека для чтения онлайн. Здесь удобно открывать книги с телефона и ПК, возвращаться к сохраненной странице и держать любимые произведения под рукой. Материалы добавляются пользователями; если считаете, что ваши права нарушены, воспользуйтесь формой обратной связи.

Полезные ссылки

  • Моя полка

Контакты

  • help@private-bookers.win