Электронные самоделки
вернуться

Кашкаров Андрей Петрович

Шрифт:

Например, вы хотите самостоятельно собрать аквариумный таймер. Это несложно. Однако путей для достижения этой задачи поистине много. Так, можно собрать устройство аквариумного таймера по схеме, приведенной в главе 1 этой книги, можно собрать то же устройство на микроконтроллере (и запрограммировать его в соответствующий режим) — это будет уже таймер с расширенными возможностями. Можно собрать аквариумный таймер по какой-либо схеме, приведенной в других книгах для радиолюбителей, или по схеме, рекомендованной в периодических журналах, и дополнить его электронным узлом (частью устройства), предложенным в моей книге.

Можно, наконец, собрать любой аквариумный таймер и дополнить его устройством автоматического включения (от хлопка в ладоши, звука определенной тональности, от утреннего освещения, от дистанционного сигнала посредством инфракрасного (ИК) излучения или радиоволн и т. д.). В итоге получится хороший аквариумный таймер. Но пути к его реализации, совершенно различны.

Однако это хорошо, когда есть выбор!

Старайтесь не критиковать кого бы то ни было, а негласно брать уроки из каждой ситуации. Ведь, для того чтобы критиковать, нужно быть уверенным в своей правоте настолько, чтобы знать, что по пути достижения конкретной цели есть только один путь. А ведь это не так. Путей много, вопрос лишь в том, какой из них в вашей конкретной ситуации наиболее оптимален и эффективен для реализации.

Большинство людей, как правило, оперируют лишь двумя-тремя способами (которые у них наиболее хорошо получаются), не используя остальные. Действительно, редко можно встретить спортсмена, который был бы одинаково силен во всех видах десятиборья. Что в итоге?

Введите свою практику — делать партнерами своих друзей, которые демонстрируют мышление более высокого уровня, чем ваше, ведь в определенных областях (где вы сильны) вы сами выполняете роль «опытного донора» также и для них.

Правило — не полагаться полностью на себя, когда дело касается креативных подходов, разработок и инноваций, изобретений и рацпредложений, стало для меня реальным преимуществом. Этим я с удовольствием поделюсь с вами.

Берегитесь утверждения «истины в последней инстанции», пробуйте, изменяйте, изобретайте, спорьте — ведь только так можно создать что-то новое, свое, иными словами — как-то изменить к лучшему этот мир.

Я надеюсь, что эта книга не окажется для вас хрестоматией или учебником, а станет пособием для самостоятельного технического творчества, ведь для дополнений приведенных здесь схем и конструкций под свои задачи и нужды надо совсем немного — «включить» желание и свои навыки.

Удачи вам и положительных ассоциаций (хороших впечатлений от сделанной работы)!

Я всегда рад ответить на ваши вопросы, пожелания и отзывы по адресу издательства «БХВ-Петербург» mail@bhv.ru.

С уважением, Андрей Кашкаров.

Глава 1

Электронные схемы и конструкции на все случаи жизни

1.1. Мощный источник питания, рассчитанный на ток в нагрузке до 10 А

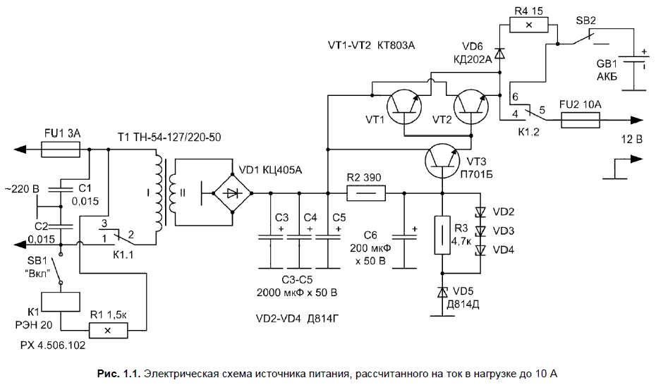
Радиолюбителю необходим безопасный источник питания от сети 220 В, с помощью которого можно налаживать и испытывать самостоятельно собранные электронные устройства, а также ремонтировать устройства промышленного изготовления. Такой источник питания при питании от осветительной сети 220 В должен поддерживать работу при токе в нагрузке до 10 А и иметь возможность резервного питания, чтобы обеспечить в случае необходимости бесперебойную работу. Это может потребоваться, например, в условиях сельской местности, когда напряжение в сети нестабильно или периодически отключается. На рис. 1.1 представлена электрическая схема источника питания, отвечающего всем этим требованиям.

Стабилизатор напряжения на транзисторе VT3 и стабилитронах VD2—VD5 собран по классической схеме. Включение источника питания осуществляется «вручную» переключателем (тумблером) SB1. При подаче питания на реле К1 оно срабатывает и замыкает контактами К1.1 цепь питания первичной обмотки трансформатора Т1. Выпрямленное диодным мостом VD1 напряжение поступает на стабилизатор источника, затем на усилитель тока на транзисторах VT1, VT2 и далее к устройству нагрузки. Одновременно на автомобильную аккумуляторную батарею (АКБ), служащую в качестве источника резервного питания, поступает напряжение подзарядки через диод VD6 и ограничительный резистор R4. Небольшой ток подзарядки АКБ зависит от степени разряженности батареи, учитывая ее большую энергоемкость 55 А/ч, не выводит АКБ из строя даже при длительном (многосуточном) режиме ее подзарядки. При этом переключателем SB2 можно принудительно отключить АКБ от подзарядки.

В аварийном режиме (отсутствие напряжения осветительной сети 220 В) реле К1 обесточивается, и напряжение от источника резервного питания (АКБ) подается через замкнутые контакты 5 и 6 группы контактов К1.2 реле К1, минуя стабилизатор напряжения, собранный на элементах VT1, VT2, VT3, VD2, VD3, VD4, VD5, R2, R3. Для защиты источника от перенапряжения и короткого замыкания служат предохранители FU1 и FU2, установленные соответственно на входе и выходе источника питания.

Если необходимости в резервном питании нет, то аккумуляторную батарею не подключают, а используют устройство как стабилизированный мощный источник питания.

1.1.1. Налаживание

В налаживании источник питания не нуждается.

Корпус устройства сделан из стеклотекстолита, но может быть выполнен и из другого диэлектрического материала.

1.1.2. О деталях

Транзисторы VT1, VT2 можно заменить на КТ808, КТ819 с любым буквенным индексом. Желательно применять эти транзисторы в металлическом корпусе с диаметром «шляпки» 23,5 мм. Их устанавливают на теплоотводы с площадью охлаждения не менее 100 см2, изолируя теплоотвод от корпуса устройства. Транзистор VT3 можно заменить на КТ815, КТ817 с любым буквенным индексом.

  • Читать дальше
  • 1
  • 2
  • 3
  • 4
  • 5
  • 6
  • 7
  • ...

Private-Bookers - русскоязычная библиотека для чтения онлайн. Здесь удобно открывать книги с телефона и ПК, возвращаться к сохраненной странице и держать любимые произведения под рукой. Материалы добавляются пользователями; если считаете, что ваши права нарушены, воспользуйтесь формой обратной связи.

Полезные ссылки

  • Моя полка

Контакты

  • help@private-bookers.win